致大一新生朋友们的一封信
亲爱的同学们:
欢迎您走进美丽的大学校园,成为2023级新生!我们诚挚地祝愿您在大学时光里为梦想插上翅膀,让青春在奋斗中飞扬,早日学业有成,为国成材!
美好人生目标的实现离不开健康的体魄。党中央、国务院、国家医保局十分关注关心大学生医疗保障问题。为了助力您健康、快乐地度过大学生活,按照“全面覆盖”、“应保尽保”、“大中专学生原则上应在学籍地参加居民医保”的国家总体要求,哈尔滨市城乡居民(大学生)医保从方便参保缴费、有效衔接待遇、优化就医报销流程等多方面为您提供医疗保障。
一
参保缴费
哈尔滨市城乡居民(大学生)医保为国家规定的基本医疗保险,不同于任何商业保险。大学生不受户籍、国籍限制,不受身体状况影响均可参保。大学生参保缴费工作由就读学校统一组织,2024年城乡居民医保个人缴费标准为380元。
温馨提示:大学生可通过“哈尔滨医保”微信公众号、拨打医保服务热线0451-12393更多了解参保方面的政策;通过税务缴费热线0451-12366更多了解缴费方面政策。
二
待遇期限
为确保大一新生医保与本人外地医保有效衔接,医保待遇不间断,您参保缴费后,医保待遇期为:2023年9月1日至2024年12月31日。
温馨提示:不可重复参加政府形式的基本医疗保险,如您已在外地(哈尔滨市以外)参保,请首先通过国家医保服务平台APP或其他方式将外地医保关系注销后,及时参加哈尔滨市城乡居民医保。
三
就医报销
(一)哈尔滨市就医:可使用医保电子凭证等在哈尔滨市任何一所医保定点医疗机构就医,医保直接结算,应由医保和大病保险支付的费用,由定点医疗机构垫付,本人仅需要支付应当个人承担的费用。
温馨提示:关注“哈尔滨医保”微信公众号,在下方的“医保网办”中找到医保电子凭证领取,按照相关流程进行激活,领取医保电子凭证。同时,也可通过国家医保服务平台APP、支付宝领取。
(二)异地就医:为方便您在异地就医结算,您可办理长期异地安置备案,享受家乡地和哈尔滨市两地就医医保直接结算的“两城一家”待遇,或办理临时外出就医备案也可以享受医保异地直接结算待遇。
温馨提示:自2023年9月起,有参保意愿未缴费或缴费后医保待遇尚未启动急需就医的,请及时联系学校,学校所在区、县医保部门将为您参保缴费开辟绿色通道。
您在哈尔滨市就医、结算过程中遇到任何相关问题,有两个途径可以快速反馈:一是到医院医保办公室反馈;二是拨打0451-12393医保服务热线反馈。
四
医保待遇
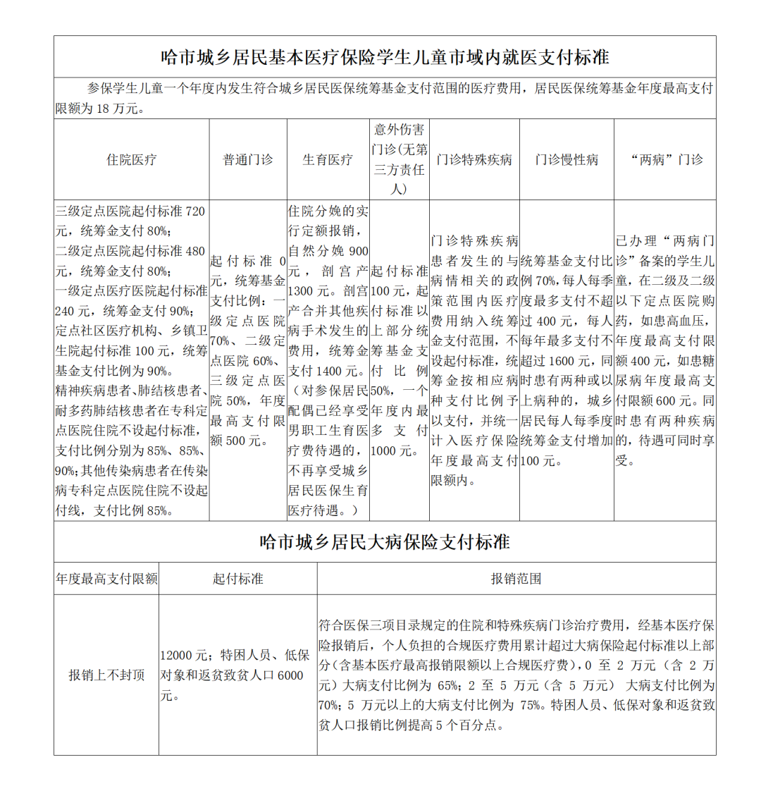
(一)门诊待遇。每年500元的普通门诊待遇,如发生意外伤害有最高1000元的门诊待遇,如患有高血压、糖尿病可享受门诊“两病”待遇,如患有门诊特殊疾病(10种)、门诊慢性病(27种)可享受相应门诊待遇。
(二)住院待遇。每年可享受政策范围内最低80%、最高90%的住院报销比例。
(三)大病保险待遇。一个年度内医保范围内个人自付12000元以上,大病保险报销上不封顶。
以上待遇方面政策详见《附件》。

衷心祝愿同学们大学生活身体健康、学有所成。医疗保障永远是您解除疾病医疗后顾之忧的坚强后盾,为您和家人撑起一片平安健康幸福的蔚蓝天空!
哈尔滨市医疗保障服务中心
2023年8月
附件:

